北京日報客戶端 養犬年檢啟動首日,北京7968只狗狗今天新上“戶口”
【北京日報客戶端|養犬年檢啟動首日,北京7968只狗狗今天新上“戶口”】
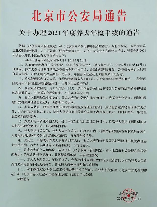
記者從北京市公安局治安管理總隊獲悉 , 自5月1日起 , 本市2021年度養犬年檢工作正式啟動 , 年檢時間為5月1日至12月31日 。 養犬人應當按照法規規定 , 為愛犬辦理登記、年檢手續 。 據悉 , 5月1日養犬年檢工作啟動當日 , 全市共辦理登記年檢犬16515只 , 其中新登記辦證犬7968只 , 年檢犬8547只 。
根據北京市公安局發布的《關于辦理2021年度養犬年檢手續的通告》 , 凡是在2020年度辦理了養犬登記、年檢手續的養犬人 , 應于2021年5月1日至12月31日期間 , 持養犬登記證到住所地公安機關辦理年檢手續 , 繳納管理服務費 。
公安機關核實犬只符合養犬標準、證件正確無誤后辦理年檢手續 , 并在養犬登記證上加貼養犬年檢標志 。 取得養犬年檢標志后 , 養犬人應當及時攜犬到區獸醫行政主管部門認定的狂犬病免疫點對犬只免費接種狂犬病疫苗 , 領取狂犬病免疫證明和免疫標識 。
首次登記應當按照《北京市養犬管理規定》和《北京市養犬登記和年檢管理辦法》繳納第一年管理服務費 , 后續每年按相關規定辦理年檢手續 。 其中 , 重點管理區內每只犬第一年繳納管理服務費1000元 , 以后每年年檢繳納500元 。 一般管理區內每只犬管理服務費的繳納標準 , 由各區人民政府確定 。
北京市公安局為方便市民辦理養犬登記、年檢手續 , 聯合農業農村部門在本市部分社區設立登記年檢免疫一站式服務站點 , 提供登記、年檢和狂犬病預防免疫一站式服務 , 為養犬群眾創造便利、節省時間 。
警方提醒:養犬人應當依法、文明養犬 , 包括登記、年檢 , 為犬接種狂犬病疫苗;外出遛犬拴束犬鏈 , 注意避讓老人、孕婦、殘疾人和兒童;及時清理犬只糞便 , 維護公共衛生;及時制止犬只吠叫 , 不干擾他人正常生活 。
推薦閱讀
- Microsoft 微軟欲打造統一的電子郵件客戶端:新版Outlook截圖已曝光
- 人民日報客戶端廣東頻道 黨建引領富力創新發展 打造CBD樓宇黨建特色品牌
- 經濟日報新聞客戶端 BOSS直聘:智能匹配供需解決招聘行業痛點
- 深圳特區報讀特客戶端 永遠緬懷他!長沙市民和全國各地的民眾絡繹不絕地前往送別袁隆平同志
- 深圳特區報讀特客戶端 四十多斤蟒蛇潛進雞舍偷吃 吃太撐束手就擒
- 深圳特區報讀特客戶端 篡改進口啤酒保質期!沃爾瑪被立案調查 涉事進口啤酒已全部下架
- 深圳特區報讀特客戶端 蘇寧家樂福啟動鮮活海鮮自營模式,開啟生鮮供應鏈新變革
- 北京日報客戶端 一男子駕車并線未獲讓行,持球棒砸碎他人車窗,已被刑拘
- 北京日報客戶端 新聞早餐|北京一居民家電動車著火,一死一傷!這條血的教訓要牢記
- 石家莊日報客戶端 “減肥神藥”受追捧 別讓短視頻成虛假廣告“風口”
