震驚業界!“互聯網券商第一股”管理層罕見“組團”辭職,股價大跌逾4%!70后創始人緊急辟謠“跑路”
如果說,炒股的人對同花順不陌生,那么,對東方財富也不會陌生。
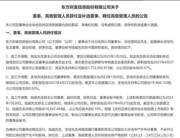
4月26日,“互聯網券商第一股”東方財富披露公告,管理層“組團”辭職。
“一身冷汗!”有投資者這樣形容自己看到公告時的心情。
據公告顯示,董事長、總經理其實辭去總經理職務,副董事長史佳辭去公司董事職務,董事、副總經理、財務總監、董事會秘書陸威辭去職務……
東方財富到底怎么了?
截至今日(4月27日)午盤,東方財富跌大逾4%,報29.7元。
文章插圖
東方財富人事“大變動”
4月26日盤后,東方財富公告領導層人事大幅變動。
上面寫道,董事會于近日收到公司董事長、總經理其實辭去公司總經理職務,副董事長史佳辭去公司董事職務,董事及副總經理、財務總監、董事會秘書陸威辭去公司董事、副總經理、財務總監、董事會秘書職務,其實代為履行董事會秘書職責。
文章插圖
三人職務變動的原因均則為“工作調整”。
值得注意的是,其實、史佳、陸威同一時間分別辭去總經理、董事職務,不僅給公司騰挪出了“執行一把手”的位置,還空出了兩個董事會的席位。
而下一任總經理和副總經理人選則隨公告一并揭曉。
公告稱,公司于2021年4月25日召開第五屆董事會第十二次會議,審議通過了《關于聘任公司總經理的議案》。經公司董事會提名委員會提名,公司董事會同意聘任鄭立坤為公司總經理,聘任黃建海為公司副總經理、財務總監。
公告資料顯示,鄭立坤,中國國籍,1984年9月生,現年36歲,大學本科。2011年5月加入東方財富,曾任上海恒生聚源數據服務有限公司資深軟件工程師,海南港澳資訊產業股份有限公司項目經理,公司機構產品部負責人、產品技術負責人,東方財富證券股份有限公司副董事長、副總經理、首席信息官、總經理。現任東方財富證券股份有限公司董事長。
公告顯示,黃建海,中國國籍,1973年12月生,現年47歲,本科畢業于上海交通大學,哈佛商學院工商管理碩士學歷(MBA),擁有中國注冊會計師資格。曾任職于普華永道中天會計師事務所(特殊普通合伙)、Merrill Lynch (Asia Pacific) Limited、LehmanBrothers Asia Limited、綠城資產管理集團有限公司、綠城建筑科技集團有限公司等公司。現任公司總經理助理。
高管辭職最大變量:
30億資金半年后減持自由度或大增
公告一經發布,投資者就炸開了鍋,紛紛懷疑東方財富是不是“出事了”。
不過,公司董事長其實在其朋友圈作出了“澄清”。其實稱,此次人事變更后,公司的管理團隊將為更年輕化、專業化,而自己還是董事長。
文章插圖
【震驚業界!“互聯網券商第一股”管理層罕見“組團”辭職,股價大跌逾4%!70后創始人緊急辟謠“跑路”】從公告內容來看,公司擬新聘任的總經理鄭立坤的確是一名更年輕的80后,而擬新聘任的副總經理、財務總監黃建海,則是一名經驗十足的財務人。
據東方財富工作人員稱,這的確是正常的職務變動,東財內部目前沒有發生什么大的變化。
不過,有機構人士稱,三名高管及董事辭職后,發生的最大變量是,其手中的股份更方便減持。
根據公司法規定,公司董監高應當向公司申報所持有的本公司的股份及變動情況,在任職期間每年轉讓的股份不得超過其所持有本公司股份總數的25%;所持本公司股份自公司股票上市交易之日起一年內不得轉讓。上述人員離職后半年內,不得轉讓其所持有的本公司股份。
其實雖然辭任了總經理,但仍是董事長,受到董監高減持規定的限制。
但是,另兩名離職的高管及董事,半年后其減持行為或將有更高自由度。董事史佳,在公告日止持有東方財富7896.87萬股,以4月26日收盤價31.02元/股來算,共計24.50億元;而副總經理、財務總監、董秘陸威,在公告日止持有東方財富1664.75萬股,共計金額5.16億元。兩人合計持股的折現資金達30億元。
值得注意的是,其實的父親沈友根,其實從2020年9月份就開始在減持東方財富股票,截至目前累計減持15次,所持公司股票份額從2.17億股下降至1.1億股,減持接近1.07億股,接近一半。
根據choice數據,在沈友根的減持時間內(從2020年9月21日至2021年1月29日),股票買賣均價為29.42元每股,預估套現金額超過31億元。
推薦閱讀
- 交付 沉了!這艘剛交付的“新”船只跑了3次!船東將遭起訴和高額索賠
- 速度 宇宙中比光速更快的四種“速度”,你都知道幾個
- 云南花25億建“假古鎮”,如今遭人“嫌棄”,當地人:不會再去
- 油價 “負油價”后全球市場變化!美國每升不足2元,中國排名竟超國足
- 太空飛行 魷魚寶寶和“水熊”將成為美國宇航局最新的微型宇航員
- 外延片 “江西造”登陸火星!
- 主播 聞“象”而動的直播歪風必須狠剎
- 古鎮 四川一“避暑古鎮”火了,距成都僅22公里,游客:來得值
- 伺服 “窩工”技術又雙叒叕助力中國“太空首單”
- 視點·觀察 充值App能和住同一家酒店的女性私聊?然而對方是“虛擬女性”
